Ad-hoc-Aktivitäten
Eine Ad-hoc-Aktivität ist ein Bereich, in dem andere Aktivitäten angeordnet werden. Diese Aktivitäten sind nicht durch Transitionen verbunden. Die Transitionen legt der Benutzer im Verlauf des Vorgangs in enaio® client fest.
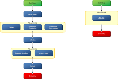
Ad-hoc-Aktivitäten können an beliebiger Position in einem Modell und beliebig oft eingefügt werden. Ein Modell kann aber auch aus nur einer Ad-hoc-Aktivität bestehen. Innerhalb der Ad-hoc-Aktivität wird mindestens eine Aktivität angeordnet, allerdings keine Schleife und weitere Ad-hoc-Aktivität.
Beispiele:
Einer Ad-hoc-Aktivität ordnen Sie keine Anwendungen und keine Teilnehmer zu. Sie konfigurieren keine Variablenübernahme. Optional können Sie über das Kontextmenü Mahnfristen einrichten. Diese Mahnfristen kann der Benutzer im enaio® client den Aktivitäten innerhalb der Ad-hoc-Aktivität zuordnen.
Aktivitäten innerhalb der Ad-hoc-Aktivität legen Sie genauso an, wie Teilnehmer-Aktivitäten. Sie geben nur keine Transitionen vor. Alle Aktivitäten innerhalb der Ad-hoc-Aktivität können im Verlauf beliebig oft ausgeführt werden.
Eine Aktivität innerhalb der Ad-hoc-Aktivität kennzeichnen Sie über das Kontextmenü als Standardaktivität. Diese Aktivität ist die erste, die gestartet wird und von der ausgehend der Benutzer die weitere Folge der Aktivitäten in einer Laufliste konfiguriert. Der Benutzer dieser Aktivität kann aber auch direkt zur ersten Aktivität weiterleiten, die dem Ad-hoc-Bereich folgt.
Da die Folge der Aktivitäten nicht vorgegeben ist, werden die Daten über globale Variablen weitergeleitet, andernfalls müssen die Daten über Events organisiert werden.
Bereiche können Sie einblenden. Alle ausgeblendeten Bereiche einer Seite blenden Sie über die Toolbar ein:
